咨询热线: 18225968333
联系我们Contact us
全国咨询热线18225968333

公积金提取代办

公司地址:上海华能联合大厦

联系电话:13065553707

无锡常见问题

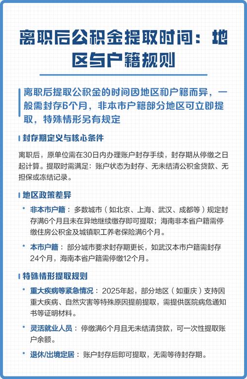
无锡本地户口离职提取公积金_离职户口不在本市可取公积金

发布时间:2026-04-15 01:19:49

交完辞职信那天下午,我坐在出租屋里发呆。

将手机开启,查找“本地户口离职提取公积金”相关内容,页面所呈现出来的皆是政策条文,这让我观看后头部产生疼痛之感。

封存半年,封存一年,两年未曾再就业,各地情形全不同。重庆本地户口需两年,徐州仅需半年,海南本省户籍还要看养老保险是否停缴与否。一省一个状况,恰似开盲箱一般。

到底要等多久

我拨通电话,朝着公积金中心进行了问询。客服这么说道:“先生,要是属于本地户口这种情况,通常来讲是需要封存住达到半年时间的,不过,每一个地方的政策是不一样的,所以建议您去参照当地最新的细则来进行办理。”。

等于没说。

2026年4月,徐州那边紧接着又出台了新通知,新通知明确规定,只要封存的时间满6个月那就能够进行全额提取,而且连社保缴存这种情况都不再需要提供了 ,珠海中山那边的情况也是如此,只要账户封存满足6个月相应就能办理。

但有的地方不是这样。

就海南那边而言,需要本地户口停缴达到满十二个月的状态,而且养老保险同样得处于停缴满十二个月才准予提取。重庆的规定更为严格,要求本地户口必须满两年,并且还得提供失业证才可提取。

两年。

两年之前,我方才进入这家公司工作。那个时候,我觉得公积金无非只是个数字而已,扣除了便扣除了吧。哪曾想,直至真正离职的这一天,这笔钱竟变成了我最后的指望。

机器人跑得快,我的钱跑得慢

刷微博之际,瞅见一条热搜,其中显示宇树机器人于百米距离内跑出的时速达到了每秒10米这般的表现,并无限趋近于博尔特当初的速度。

我于评论区打出了一行文字,并写道:“我离职后提取公积金的速度,是否也能够提升一下速率呢?”。

没发出去。

想了想,删了。留言也没人看。

4月11日,理想汽车创始人李想于朋友圈飙出脏话,称某日系品牌雇营销号进行拉踩。企业家能够当着众人的面骂街,可我就连在网络上发句牢骚都得仔细斟酌许久。

这就是差距吧。

本地户口离职提取公积金

就在前些日子,瞅见了一则新闻,有一对身为90后的夫妻,借助AI去批量制造公众号方面的文章,仅仅几分钟就能产出一篇,一年居然赚了200万。他们宣称自己“用不着进行深度的思考,也无需投入情感”。

我突然觉得讽刺。

这点公积金,让我去查政策,打电话,算时间,焦虑到失眠。而他们借助AI,轻轻松松就把钱给赚了。

人不如AI。

算了本地户口离职提取公积金,不说这个。

封存是个什么状态

离职后公司会帮你封存公积金账户。

存在于某物体之中,好像将什么物品放置于冰箱之内,使其冻结起来,等到你想要食用之际再取出来,这个词汇相当巧妙。

但要等多久才能拿出来,就看你在哪个城市了。

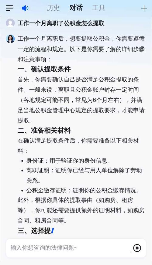
封存满6个月后,带上身份证和银行卡,线上线下都能办。

有朋友跟我讲,那时他全程借助手机去操作,过了十分钟就实现到账了。我询问他是否属于本地户口。他表示并非如此,是外地户口。

外地户口比本地户口好取。这什么道理?

我于另外一个帖子瞧见,深圳当地户口唯有低保家庭方可提取,且不准许销户。外地户口倒能够径直销户取尽。

挺讽刺的。本地人反而不如外来人口自由。

那笔钱能取多少

全额提取,销户。

我向客服询问可不可以并非全部提取,而是留存一部分在里面,客服给出不行的答复,称对于本地户口而言,销户提取就得将所有金额全部取出,之后账户会被注销。

本地户口离职提取公积金

我说万一我明年又回来上班呢。客服说本地户口离职提取公积金,到时候重新开户就行了。

听起来很简单,但总觉得哪里不对。

宛如恋爱关系终结进而分手,将所有物品都搬离,进行拉黑并执行删除操作。然而你清楚这座城市依旧是那座城市哦,哪一天回来之时还得再次从头开始呢。

线上办还是线下办

目前,多数城市均予以支持线上办理,于微信之中搜索公积金公众号,或者于支付宝里找寻“市民中心”。

但我还是决定去线下跑一趟。

缘由难以表明,或许是感觉,亲身前往窗口递交材料,相较于在手机上点击几个按钮本地户口离职提取公积金,更具那种“正在办事”的切实感受。

也可能是因为,我还没想好要不要把这笔钱取出来。

取出来干嘛

下个月房租就要到期了,房东表示不会再续租了,他打算把房子售卖出去,为了卖房挂在中介那里的那天,带来了三拨人前来查看房屋情况。

我在客厅坐着,他们进卧室、进厨房、进阳台,像参观一样。

押金能退给我,但我得在一个月内找到新房子。

公积金里大概有五万多。

不取吧,房租押一付三,加上搬家费,我手头不够。

取了吧,这五万块花完,下份工作还没着落。

怎么办

贴吧之中,有网友进行经验分享,他讲自己辞职离职之后,直接就去申请了异地转移,将公积金转至新工作所在的城市,并非提取,进而也不存在什么损失。

我还没找好下家。

本地户口离职提取公积金

有另一条帖子讲,在离职之后能够继续凭借灵活就业人员的身份自行去缴存住房公积金呢。我经过一番核算,发现每个月都得缴纳好几百元,这样看来并不划算呀。

还有人说,封存期间别动它,等找到新工作再转移。

但我的问题不是“怎么处理”,是“我需要这笔钱”。

这才是最真实的困境。

最后

昨儿晚上,刷到了一个短视频,有一个女生告别工作后,提取了公积金,拿着这笔钱前往大理,住了足足三个月。

评论区全是“羡慕”“我也想”“求攻略”。

但没有人问,她回来之后怎么办。

我也想去大理。

但想了想,还是算了。钱取出来,交完房租,剩下的存着。

生活总要继续。

跑来跑比再怎么以更快速度疾驰的机器人,也俱是囿于跑道范围。我们身处真真切切的现实世界之内,任何一步都是稳稳踏在实地之上的,每一步均需依靠自身去迈进。

写完这些字,我关掉电脑。

明天再去一趟公积金中心吧。

把材料带齐。

在线客服
联系方式

热线电话

18225968333

上班时间

周一到周五

公司电话

13065553707

二维码
线