宁波外地户口离职提取公积金_外地户籍离职提取公积金条件
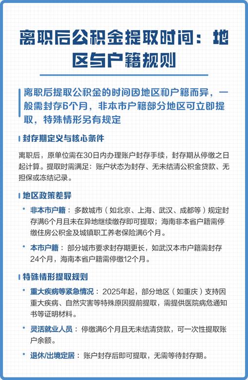
外地户籍离职后,一般情况下是可以提取公积金的。一、离职提取公积金的一般条件虽然该条款并未直接提及离职可以提取,但在实际操作中,许多地区是允许离职人员提取公积金的,特别是外地户籍的离职人员。综上所述,外地户籍离职后能否提取公积金以及提取的条件和额度,需根据当地的公积金政策来确定。....
了解详情
外地户籍离职后,一般情况下是可以提取公积金的。一、离职提取公积金的一般条件虽然该条款并未直接提及离职可以提取,但在实际操作中,许多地区是允许离职人员提取公积金的,特别是外地户籍的离职人员。综上所述,外地户籍离职后能否提取公积金以及提取的条件和额度,需根据当地的公积金政策来确定。....
了解详情
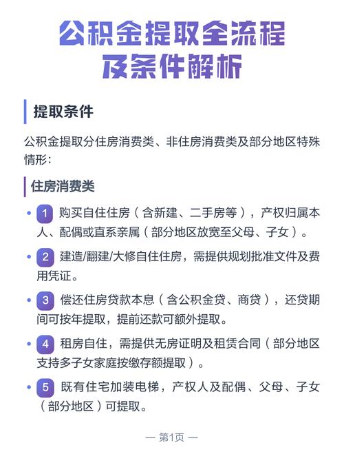
租住房公积金租房提取条件放宽 连缴三个月可提租房提取公积金政策解读 租房提取公积金条件 租房提取公积金变化中山住房公积金贷款申请成功后什么时候可以提取住房公积金?中山公积金贷款商转公办理指南(条件/材料/流程/额度)中山市公积金贷款需要符合什么条件?....
了解详情
公积金封存提取条件解析【封存时间核心要求】时间计算以单位办理封存当日为起始日(非离职日),需准确计算满期时间。基础材料:身份证(线上免)、公积金联名卡或13家银行I类卡(超1万需一类)、提取承诺书(线上免)。....
了解详情
所以我把线下提取的流程重新捋了一遍。如果你是用于买房提取,其用途证明所需材料与租房提取不同,而若用于还贷提取,又与前两者的材料不一样。荆州存在一处公积金与银行的服务站点,在4月9日的那个时候,一项租房提取业务,依据受理的情况直至将其成功办结为止,仅仅耗费了2分钟。线下办理的地方就那几个:....
了解详情
还在为异地公积金还贷提取公积金异地公积金贷款还贷提取职工在异地购房后,办理公积金还贷提取业务无需提供材料到线下窗口办理,只需动动手指即可完成线上提取公积金,业务办结仅需1个工作日,真正实现“零跑腿”“零材料”!需要注意的是,线上办理偿还异地住房公积金贷款本息提取业务,需要满足以下条件:....
了解详情热线电话
18225968333
上班时间
周一到周五
公司电话
13065553707
